河南大学是一所办学历史悠久、学科门类齐全、专业特色鲜明、文化底蕴深厚的国家“双一流”建设高校、省部共建高校、河南高等教育“双航母”战略支持高校,目前拥有郑州龙子湖校区和开封明伦校区(近代建筑群是国家级重点文物保护单位)、金明校区,总占地面积5500余亩,办学地址为河南省郑州市明理路379号。
河南大学历史文化学院创建于1925年,是河南大学设立最早的院系之一。先后有范文澜、嵇文甫、蒙文通、郭绍虞、马非百、朱芳圃、孙海波等前辈学者在这里执教,培养了韩儒林、白寿彝、尹达、石璋如等一代又一代享誉中外的优秀人才。学院现有中国史、世界史和考古学3个一级学科博士、硕士学位授予点及博士后科研流动站,4个河南省重点学科,历史学、文物与博物馆学2个国家级一流专业和考古学、世界历史2个河南省一流专业。学院建有中国古代史研究中心等5个省级重点研究基地、7个省级科研创新团队、3个省级教学团队、1个省级黄大年式教师团队。学院藏有中外文图书近30万册,民国以来报刊杂志700多种;藏有《四库全书》《丛书集成》《古籍珍本丛刊》等大型套书;拥有中国基本古籍库、中国方志库、《申报》数据库、中国近代报刊库等大型数据库。
学院坚持“人才强院”战略,为进一步打造高水平师资队伍,我们诚邀海内外优秀人才加盟,携手发展、共铸辉煌!
一、基本条件
热爱教育事业,身心健康,品德高尚,治学严谨,学风端正,恪守高等学校教师及科研工作者职业道德规范,具有拼搏奉献精神和团队合作意识;获相应领域专业博士学位;科研成果及教学水平符合学院要求。
二、岗位和待遇
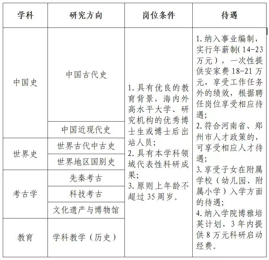
(一)教学科研岗

(二)师资博士后岗
学院长期招聘师资博士后,名额不限。
中国史博士后科研流动站基本情况见://rsc.jpwjp.net/info/1241/2464.htm;
世界史博士后科研流动站基本情况见://rsc.jpwjp.net/info/1241/2459.htm;
考古学博士后科研流动站基本情况见://rsc.jpwjp.net/info/1241/2463.htm

(三)高层次人才岗
按照学院学科建设发展需求,学院在中国史、世界史和考古学等学科设有高层次人才岗位,常年面向海内外招聘各类高层次人才,一经聘用,待遇从优。
1.设岗要求
(1)卓越人才岗:在本学科领域具有国内外公认的学术声望和学术影响力,为所在专业领域和学科的一流学者,取得重大标志性研究成果。
(2)领军人才岗:在本学科领域具有良好的学术声望和学术影响力,为所在专业领域的著名学者和学科带头人,取得突出的教学科研成果。
(3)拔尖人才岗:在本学科领域具有良好的学术影响力,为所在专业领域的知名学者或有潜力的中青年学者,取得较为突出的教学科研成果。
(4)“百人计划”岗:
A岗:知名科研机构、高校或企业研发机构不少于2年的科研工作经历,取得本学科领域高水平科研成果,原则上年龄不超过40周岁。
B岗:具有在海内外知名大学、科研机构等学习或工作3年以上经历,取得较为突出的研究成果,原则上年龄不超过37周岁。
具有特别突出代表性成果者,可一事一议。
2.薪资待遇
(1)卓越及领军人才岗:享受有竞争力的年薪(具体标准一事一议);提供住房(或住房补贴)及丰厚的安家费、充足的科研启动经费及平台建设经费;根据实际情况解决或协助解决配偶工作;解决子女(中小学、幼儿园)入学问题;配备专业学术团队等。
(2)拔尖人才岗:年薪不低于70万;提供丰厚的安家费及住房(或住房补贴)、充足的科研启动经费及平台建设经费;根据实际情况解决或协助解决配偶工作;解决子女(中小学、幼儿园)入学问题;配备专业学术团队等。
(3)“百人计划”A岗:年薪不低于50万;提供安家费及购房补贴、充足的科研启动经费;配偶学历为硕士研究生及以上者,解决工作;解决子女(中小学、幼儿园)入学问题;配备专业学术团队;支持争取国家和地方人才计划项目。
(4)“百人计划”B岗:年薪不低于30万;提供安家费及购房补贴;提供充足的科研启动经费;解决子女(中小学、幼儿园)入学问题;支持争取国家和地方人才计划项目。
三、招聘方式
学院根据学校相关工作要求进行招聘工作,请应聘人员提供本人简历(包含详细的个人基本信息、联系方式、近期照片、学习经历、工作经历等)和相关学术科研成果,将以上信息以电子邮件的形式发送至学院指定邮箱。
四、学院联系方式
1.联系人:陈老师 郑老师
2.联系电话:0371-22866484
3.联系邮箱:[email protected]
4.学院网站://jpwjp.net
河南大学历史文化学院
2024年5月16日