根据《河南大学关于开展2025年第二轮博士研究生招生的通知》要求,历史文化学院本轮博士研究生招生采用申请-考核方式进行,结合《河南大学博士研究生招生“申请—考核”制实施办法》(校发〔2025〕21号)等文件精神和历史文化学院2025年博士研究生招生实际情况,特制订如下实施细则。
一、组织管理
1.历史文化学院研究生招生工作领导小组全面负责本单位博士研究生招生选拔考核过程的具体实施。
2.成立由主管副院长、副书记、研科办主任等成员组成的“资格审核小组”,负责考生报考资格审核工作。
3.成立由招生导师、相关学科领域专家组成的“学科专业考核小组”,具体负责本学科学生的综合考核。
二、申请条件
1.具有良好的思想道德品质,遵纪守法,诚实守信,身心健康。
2.符合我校当年博士研究生招生简章中规定的报考条件,并获得硕士学位(应届生须在入学前取得硕士学位;国(境)外获硕士学位者需有教育部留学服务中心出具的学历学位认证证书)。
3.报考类别为非定向就业博士研究生。
4.英语水平达到以下条件之一:
(1)CET-4或CET-6 ≥ 425分;
(2)TEM4或TEM8≥60分;
(3)TOEFL≥ 70;
(4)IELTS ≥ 5.5;
(5)在英语语言国家获得过学士及以上学位。
5.科研水平要求:本专业报考考生须独立撰写8000字以上与报考专业相关的学术论文1篇(学术规范参考《史学月刊》要求),或在省级以上学术期刊公开发表1篇本专业论文;跨专业报考考生须在CSSCI来源期刊(不含扩展版)独立发表与报考专业相关论文1篇。
备注:本专业是指考古学、中国史、世界史三个学科。
三、报名
(一)网上报名
报名网址:中国研究生招生信息网(以下简称“研招网”,网址://yz.chsi.com.cn/),网上报名时间:2025年4月3日—4月13日。
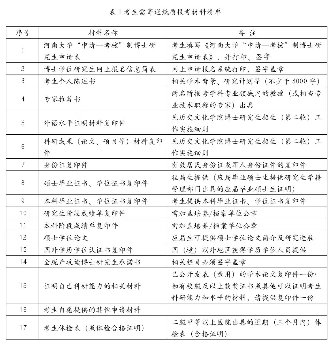
(二)材料寄送
考生须同时提交相关报名材料的纸质版和电子版,纸质版报名材料须寄送,电子版报名材料发送到指定邮箱。
材料寄送截止时间:2025年4月14日。材料寄送地址:河南省开封市顺河回族区明伦街85号历史文化学院三楼研究生与科研办公室,联系人:肖老师,电话:0371-22622191。
与纸质版材料保持一致的电子版材料须扫描为 PDF 格式,整合成一个压缩文件,以报考专业+考生姓名命名,发送到邮箱[email protected],截止时间:2025年4月14日,逾期视为放弃考试资格。
考生应仔细核对本人是否符合申请条件,并对照下表如实提供相关材料。因考生报名材料提供不及时或不完整所造成的损失,其责任由考生自负,对提供虚假材料的考生,将取消报名及考试资格。

四、资格审核
历史文化学院成立资格审核小组,根据《历史文化学院2025年博士研究生招生(第二轮)工作实施细则》中的申请条件审核考生的申请资格,确定能否进入综合考核环节。资格审核工作将在材料寄送截止后一周内完成,届时在河南大学历史文化学院官网公布审核结果,并将结果通知考生。
五、综合考核
1.综合考核内容
综合考核包括笔试和面试两部分。考古学专业笔试科目为考古学专题,中国史专业中01至06方向笔试科目为中国古代史专题,07至10方向笔试科目为中国近代史专题,世界史专业笔试科目为世界史专题。
面试包括英语口语及翻译、思想政治及专业素养综合考核,着重考核学生的外语水平、专业知识、科研潜质和创新能力等。
2.综合考核时间、地点
综合考核时间、地点另行通知。
3、综合考核成绩构成
综合考核总成绩包括笔试成绩和面试成绩,两者按权重相加,得出总成绩。
笔试成绩和面试成绩均以百分计,其中英语考核所占权重为面试成绩的10%,专业技能综合考核所占权重为面试成绩的90%。笔试和面试中任一科目成绩不及格(60分以下)者不予录取。
综合考核总成绩=笔试成绩×40%+面试成绩×60%。
排序规则:按照考生报考导师、结合综合考核成绩进行排名。
六、拟录取
历史文化学院研究生招生工作领导小组根据招生计划、综合考核结果提出拟录取名单,并上报学校研究生招生工作领导小组审核;审核通过后,由学校统一公示。
七、其他
在公示期内考生如果对各考核环节有疑问,可向历史文化学院提出申诉,由历史文化学院研究生招生工作领导小组调查处理。考生如果对历史文化学院研究生招生工作领导小组处理结果仍有异议,可进一步向学校招生工作领导小组提出申诉。
八、联系方式
快递地址:河南省开封市明伦街85号河南大学历史文化学院研究生与科研办公室
邮政编码:475001
联系电话:0371-22622191
联系人:肖老师
电子邮箱:[email protected]
河南大学历史文化学院
2025年4月3日